影响超声波应用效率的2大因素:
(1) 驱动架构
驱动超声波的控制信号一般有自激式及他励式2种架构, 其中以
他励式全桥驱动的效率最高 。
(2) 共振频率
共振频率为影响效率之最重要因素, 超声波设备必须在
共振频率下工作, 否则效率极低。
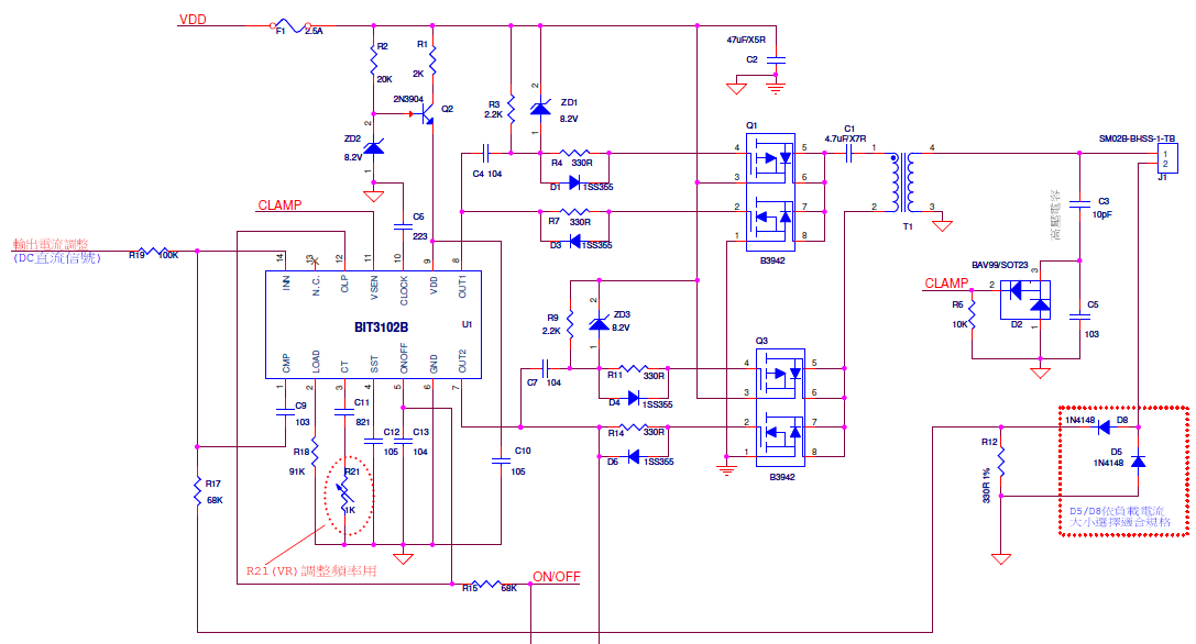
全桥Full Bridge 驱动:
. 正弦波信号输出, 谐波杂讯最小, 效率高
. 频率可设定, 精度高, 他励式架构
. 全桥架构, 扫频后定频输出, 效率超出现有方案 25%~35%
. 纯硬件设计, 无需软件运算, 反应速度快
. 内建各种保护功能, 确保系统安全


BiTEK的全桥架构, 以专用IC提供超声波应用最佳解决方案

共振频率(Resonance frequency):
“共振 是指当一种物理系统在特定频率下, 比其他频率以更大的振幅做振动的情形。
... 在机械系统中, 当结构的自然频率和强迫振动的频率相吻合,就会有共振发生。
此时能量以最为容易的方式传送到机械系统中" .............. 维基百科
驱动频率在共振范围(BW)内, 则超声波工作效率最高。
如何寻找共振频率:
(1) 必须是他励式架构, 频率可被控制
(2) 扫描工作频率, 寻找共振频率范围
扫描频率方案 (部份) :

完美驱动超声波设备, 以全桥他励式架构, 控制换能器在共振频率范围内工作



